第十章 隔墙工程
类别:施工规范
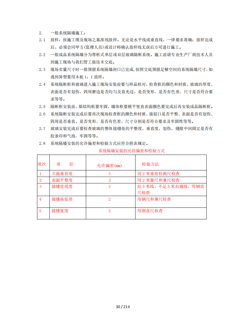
发布时间:2018-10-26
分享建议 下载
品经典
一米,改变千里

“一米,改变千里”原意来自“世上无难事,只要肯登攀”,出处为毛泽东的词: 水调歌头,重上井冈山,1965 年 5 月久有凌云志,重上井冈山,千里来寻故地, 旧貌变新颜,到处莺歌燕舞,更有潺潺流水,高路入云端,过了黄洋界,险处不须看,风雷动,旌旗奋,是人寰。
三十八年过去,弹指一挥间,可上九天揽月,可下五洋捉鳖,谈笑凯歌还,世上无难事,只要肯登攀。

品经典
经典案例,历久弥新,温故而知新

历久弥新:指经历长久的时间而更加鲜温习旧的知识,得到新的理解和体会。也指回忆过去,能更好地认识现在。

子曰:温故而知新,可以为师矣。出处《论语--为政》创作为春秋时期。孔子说:温习旧知识从而得知新的理解与体会,凭借这一点就可以成为老师了。

春秋时期,孔子在教学上有丰富的经验,常常与学生们一道研讨问题,给学生解决各种疑难问题,他鼓励学生培养很好的品德,深入钻研,提出学而时习之,温故而知新,学生赞扬孔子教学的耐心,孔子谦逊地说:学而不厌,诲人不倦。


建议分享
欢迎您!请在下表填写您的建议;学会倡导知识分享,很多业内朋友已做表率,这也是进化行业最有效的方法,如果您愿意分享您的经典案例、课程、著作、文章、观点或推荐行业软件,请上传给我们sharing@1m.com.cn,如果需要收费,也请注明且欢迎。
  • 注册
会员注册
请正确填写,以便日后密码遗忘时找回

扫一扫,关注学会公众号

免费领取“最新的精品资料

专家注册(选项)
友情提示:
1.如果您对”专家注册”选项进行勾选,就代表您自愿以职业化的态度,成为学会的实名认证专家;
2.学会会将您的相关信息(包含姓名、地区、擅长领域、电子邮件地址),呈现于”找专家”频道,向潜在客户及同行推荐。
  • 行业
  • 专业
如果您认可学会价值,欢迎在朋友圈中发送推广
成为专家
友情提示:
1.如果您对”专家注册”选项进行勾选,就代表您自愿以职业化的态度,成为学会的实名认证专家;
2.学会会将您的相关信息(包含姓名、地区、擅长领域、电子邮件地址),呈现于”找专家”频道,向潜在客户及同行推荐。
  • 行业
  • 专业
义工报名
集结号已响,号召侠肝义胆,见义勇为之士,加入仁义之军,进化行业价值,提升行业地位。 学会是非盈利公益组织,日常的活动,需要义工协助,贡献时间的多少,由您决定,您如愿意加入,请填写确认下列资讯报名,之后客服会微信和您联系并赠送礼品一份,感谢您对公益事业的支持!
行业选择(可多选)
  • 建筑设计
  • 建筑工程
  • 室內设计
  • 装修工程
  • 机电设计
  • 机电工程
  • 专业工种
  • 材料机具设备
  • 其它
  • 取消
    确定
专业选择(可多选)
  • 设计
  • 项目管理
  • 工地管理
  • 工厂管理
  • 估价
  • 采购
  • 维修
  • 法务审计
  • 人事
  • 财务
  • IT
  • 市场
  • 其他
  • 取消
    确定
友情提示
温馨提示 请先登录/注册会员 以享有会员独享功能
确认