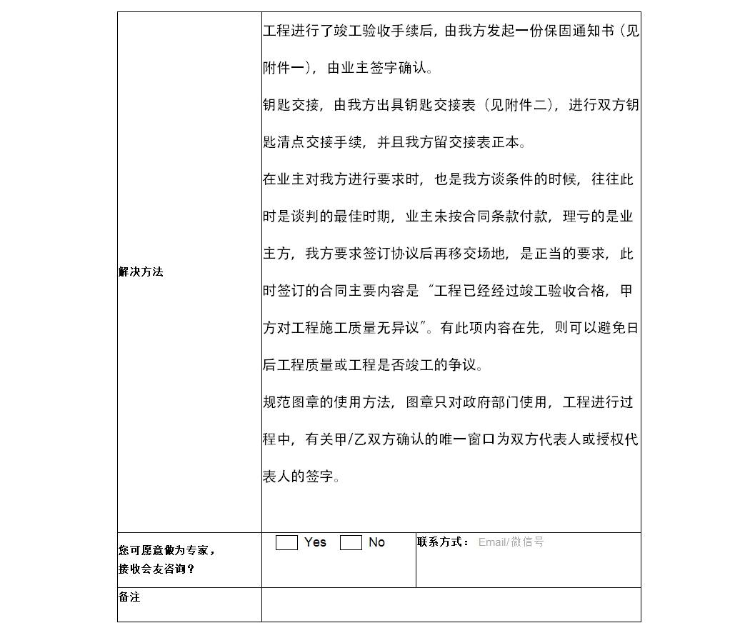
· 广州ABC工程款拖欠
类别:经验累积
发布日期:2018-09-28
分享建议
下载
米讲堂
一米,改变千里


“一米,改变千里”原意來自“世上无难事,只要肯登攀”,出處為毛泽东的词:水调歌头,重上井冈山,1965年5月久有凌云志,重上井冈山,千里来寻故地,旧貌变新颜,到处莺歌燕舞,更有潺潺流水,高路入云端,过了黄洋界,险处不须看,风雷动,旌旗奋,是人寰。

三十八年过去,弹指一挥间可上九天揽月可下五洋捉鳖,谈笑凯歌还世上无难事只要肯登攀。


相近意思的成语有:只要功夫深,铁杵磨成针;精诚所至,金石为开;世上无难事,只怕有心人;不积硅步无以至千里,不积小流无以成江海;合抱之木,生于毫末;九层之台,起于累土;千里之行,始于足下;书山有路勤为径,学海无涯苦作舟。

米讲堂
日学月进,气质益增;授人以鱼,不如授人以渔

授人以鱼不如授人以渔 --语出《淮南子·說林訓》,原文说:“临河而羡鱼,不如归家织网。”《汉书·董仲舒传》,书中说:“故汉得天下以来,常欲治而至今不可善治者,失之于当更化而不更化也。古人有言曰:‘临渊羡鱼,不如退而结网。 


中国有句古话叫“授人以鱼,不如授人以渔”,说的是传授给人以知识,不如传授给人学习知识的方法。道理其实很简单,鱼是目的,钓鱼是手段,一条鱼能解一时之饥,却不能解长久之饥,如果想永远有鱼吃,那就要学会钓鱼的方法。 


“授人以鱼,不如授人以渔;授人以渔,不如授人以欲。” 就是指没有直接给予物质,而是教以方法或某种信念。 英文:Give a man a fish and you feed him for a day. Teach a man to fish and you feed him for a lifetime.

建议分享
欢迎您!请在下表填写您的建议;学会倡导“知识分享”,这是进化行业最有效的方法,授人予鱼,不如授人予渔,这也是布施助人的真谛。如果您愿意分享您的经典案例、经验累积(可进到经验累积,点选分享建议,下载标准模版)或课程(要收费也行),请上传至sharing@1m.com.cn,学会对于您的贡献也会进行公开表扬及奖励。
下载经验积累模板
  • 注册
会员注册
请正确填写,以便日后密码遗忘时找回

扫一扫,关注学会公众号

免费领取“最新的精品资料

专家注册(选项)
友情提示:
1.如果您对”专家注册”选项进行勾选,就代表您自愿以职业化的态度,成为学会的实名认证专家;
2.学会会将您的相关信息(包含姓名、地区、擅长领域、电子邮件地址),呈现于”找专家”频道,向潜在客户及同行推荐。
  • 行业
  • 专业
如果您认可学会价值,欢迎在朋友圈中发送推广
成为专家
友情提示:
1.如果您对”专家注册”选项进行勾选,就代表您自愿以职业化的态度,成为学会的实名认证专家;
2.学会会将您的相关信息(包含姓名、地区、擅长领域、电子邮件地址),呈现于”找专家”频道,向潜在客户及同行推荐。
  • 行业
  • 专业
义工报名
集结号已响,号召侠肝义胆,见义勇为之士,加入仁义之军,进化行业价值,提升行业地位。 学会是非盈利公益组织,日常的活动,需要义工协助,贡献时间的多少,由您决定,您如愿意加入,请填写确认下列资讯报名,之后客服会微信和您联系并赠送礼品一份,感谢您对公益事业的支持!
行业选择(可多选)
  • 建筑设计
  • 建筑工程
  • 室內设计
  • 装修工程
  • 机电设计
  • 机电工程
  • 专业工种
  • 材料机具设备
  • 其它
  • 取消
    确定
专业选择(可多选)
  • 设计
  • 项目管理
  • 工地管理
  • 工厂管理
  • 估价
  • 采购
  • 维修
  • 法务审计
  • 人事
  • 财务
  • IT
  • 市场
  • 其他
  • 取消
    确定
友情提示
温馨提示 请先登录/注册会员 以享有会员独享功能
确认